当前位置:网站首页>2022.08.01_Daily Question
2022.08.01_Daily Question
2022-08-05 11:54:00 【No. い】
剑指 Offer 52. 两个链表的第一个公共节点
题目描述
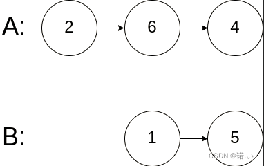
输入两个链表,找出它们的第一个公共节点.
如下面的两个链表:

在节点 c1 开始相交.
示例 1:

输入:intersectVal = 8, listA = [4,1,8,4,5], listB = [5,0,1,8,4,5], skipA = 2, skipB = 3
输出:Reference of the node with value = 8
输入解释:相交节点的值为 8 (注意,如果两个列表相交则不能为 0).从各自的表头开始算起,链表 A 为 [4,1,8,4,5],链表 B 为 [5,0,1,8,4,5].在 A 中,相交节点前有 2 个节点;在 B 中,相交节点前有 3 个节点.
示例 2:
输入:intersectVal = 2, listA = [0,9,1,2,4], listB = [3,2,4], skipA = 3, skipB = 1
输出:Reference of the node with value = 2
输入解释:相交节点的值为 2 (注意,如果两个列表相交则不能为 0).从各自的表头开始算起,链表 A 为 [0,9,1,2,4],链表 B 为 [3,2,4].在 A 中,相交节点前有 3 个节点;在 B 中,相交节点前有 1 个节点.
示例 3:

输入:intersectVal = 0, listA = [2,6,4], listB = [1,5], skipA = 3, skipB = 2
输出:null
输入解释:从各自的表头开始算起,链表 A 为 [2,6,4],链表 B 为 [1,5].由于这两个链表不相交,所以 intersectVal 必须为 0,而 skipA 和 skipB 可以是任意值.
解释:这两个链表不相交,因此返回 null.
注意:
- 如果两个链表没有交点,返回
null. - 在返回结果后,两个链表仍须保持原有的结构.
- 可假定整个链表结构中没有循环.
- 程序尽量满足 O(n) 时间复杂度,且仅用 O(1) 内存.
- 本题与主站 160 题相同:https://leetcode-cn.com/problems/intersection-of-two-linked-lists/
coding
1. 借用 List 存储,然后遍历另一条链表,By judging whether the node already exists,判断是否相交
/** * Definition for singly-linked list. * public class ListNode { * int val; * ListNode next; * ListNode(int x) { * val = x; * next = null; * } * } */
class Solution {
ListNode getIntersectionNode(ListNode headA, ListNode headB) {
List<ListNode> list = new ArrayList<>();
ListNode cur1 = headA;
while (cur1 != null) {
list.add(cur1);
cur1 = cur1.next;
}
ListNode cur2 = headB;
while (cur2 != null) {
if (list.contains(cur2)) {
return cur2;
}
cur2 = cur2.next;
}
return null;
}
}
2. 如果两链表相交,Then the end part must be the same,The number of nodes is also the same,First filter the nodes that are necessarily impossible to intersect at the beginning
/** * Definition for singly-linked list. * public class ListNode { * int val; * ListNode next; * ListNode(int x) { * val = x; * next = null; * } * } */
class Solution {
ListNode getIntersectionNode(ListNode headA, ListNode headB) {
// Record the length of the two linked lists
int len1 = 0, len2 = 0;
ListNode cur1 = headA;
while (cur1 != null) {
len1 ++;
cur1 = cur1.next;
}
ListNode cur2 = headB;
while (cur2 != null) {
len2 ++;
cur2 = cur2.next;
}
ListNode temp1 = len1 > len2 ? headA : headB;
ListNode temp2 = len1 > len2 ? headB : headA;
int cnt = Math.abs(len1 - len2);
// Make the linked list longertemp1Filter out the excess length(The intersection necessarily leads to the same number of nodes in the common part)
while (cnt-- > 0) {
temp1 = temp1.next;
}
// When the number of remaining nodes is the same,Traverse the nodes at the end to determine whether there is an intersection(temp1 == temp2)
while (temp1 != null) {
if (temp1 == temp2) {
return temp1;
}
temp1 = temp1.next;
temp2 = temp2.next;
}
return null;
}
}
边栏推荐
猜你喜欢
随机推荐
使用Netty编写通用redis客户端(可指定服务器地址与端口号连接任意redis)
hdu1455 Sticks (search+pruning+pruning+.....+pruning)
知乎提问:中国是否还能实现伟大民族复兴
hdu 1870 愚人节的礼物 (栈)
789. 数的范围
Apache APISIX Ingress v1.5-rc1 released
2022.08.01_每日一题
IPMP、PMP、CPMP三个证书该如何选择,有什么区别,哪个对于工作上的
字节秋招二面把我干懵了,问我SYN报文什么情况下会被丢弃?
小家电行业供应链协同管理系统:助力企业突围市场竞争,加强供应链快速响应能力
【硬件架构的艺术】学习笔记(2)同步和复位
swig 语法介绍
花的含义
2022 极术通讯-基于安谋科技 “星辰” STAR-MC1的灵动MM32F2570开发板深度评测
自从用了 Kiali 以后才知道,配置 Istio 的 流量管理 是如此容易
安装tldr
华为分析&联运活动,助您提升游戏总体付费
互联网行业凛冬之至,BATM的程序员是如何应对中年危机的?
丹尼尔·拉瑞莫(BM):EOS的主要开发者
796. 子矩阵的和









