当前位置:网站首页>PCB layout must know: teach you to correctly lay out the circuit board of the op amp
PCB layout must know: teach you to correctly lay out the circuit board of the op amp
2022-08-05 10:18:00 【Ji Ke Lao Bai】
In the circuit design process, application engineers often overlook the layout of the printed circuit board (PCB).The problem often encountered is that the schematic of the circuit is correct, but it doesn't work, or just runs at low performance.
In this article, a great engineer will show you how to properly lay out an op amp's circuit board to ensure its functionality, performance, and robustness.
Incident Replay
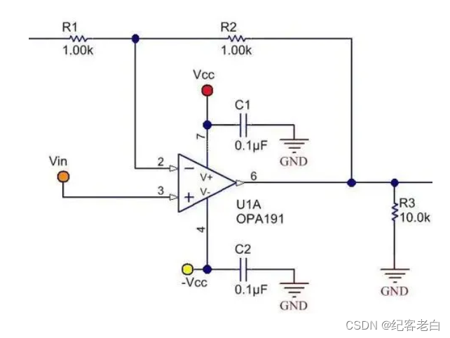
Engineers and their intern designed with an OPA191 op amp in a non-inverting configuration with a gain of 2V/V, a load of 10k, and a supply voltage of +/-15V.Figure 1 shows a schematic of the design.
Figure 1 OPA191 schematic in non-inverting configuration
The engineer assigns the intern to lay out the board for this design and gives him general guidance on PCB layout (ie, keep the board trace paths as short as possible, while keeping the components close together to reduce the size of the boardspace) and let him design it himself.
How difficult is the design process?It's really just a few resistors and capacitors, isn't it?
Figure 2 shows the layout of the interns' first attempt at designing.The red line is the path for the top layer of the board, while the blue line is the path for the bottom layer.![[image]](/img/52/2241495f834f3926c0a37c377efd7c.png)
Figure 2 First Layout Attempt Scheme
Realized CircuitThe board layout wasn't as intuitive as I thought it would be, and the engineer felt that there should be some more detailed instructions for the interns.The intern followed his advice exactly when designing, shortening the traces and placing the components closely together.But this layout can be further improved to reduce board parasitic impedance and optimize its performance.
The first improvement they made was to move resistors R1 and R2 next to the inverting pin (pin 2) of the OPA191; this helped reduce stray capacitance on the inverting pin.
The inverting pin of an op amp is a high impedance node and therefore has high sensitivity.Longer trace paths can act as wires, allowing high frequency noise to couple into the signal chain.PCB capacitance on the inverting pin can cause stability problems.Therefore, the contact on the inverting pin should be as small as possible.
Moving R1 and R2 next to pin 2 allows the load resistor R3 to be rotated 180 degrees, which brings decoupling capacitor C1 closer to the positive supply pin (pin 7) of the OPA191.It is extremely important to place the decoupling capacitors as close as possible to the supply pins.Longer trace paths between the decoupling capacitors and the power supply pins increase the inductance of the supply pins, which reduces performance.
Another improvement they made is the second decoupling capacitor C2.The via connection of VCC to C2 should not be placed between the capacitor and the power supply pins, but should be routed where the supply voltage must pass through the capacitors to the power supply pins of the device.
Figure 3 shows how to move each part and vias to improve the layout.![[image]](/img/6c/e42ad51abf393da7c2e81993b80e44.png)
Figure 3 The position of each component to improve the layout
You can addWide trace paths to reduce inductance, which is equivalent to the size of the pads that the trace paths connect to.It can also flood the ground planes on the top and bottom layers of the board, creating a solid, low-impedance path for return current.Figure 4 shows the final layout.![[image]](/img/c5/545fc7509306be4b4c1b3a39757a1c.png)
Figure 4 Final layout----
边栏推荐
- 华为轻量级神经网络架构GhostNet再升级,GPU上大显身手的G-GhostNet(IJCV22)
- 【MindSpore易点通机器人-01】你也许见过很多知识问答机器人,但这个有点不一样
- Advanced usage of C language
- Open Source Summer | How OpenHarmony Query Device Type (eTS)
- RT-Thread记录(一、RT-Thread 版本、RT-Thread Studio开发环境 及 配合CubeMX开发快速上手)
- Complete image segmentation efficiently based on MindSpore and realize Dice!
- IO stream articles -- based on io stream to realize folder copy (copy subfolders and files in subfolders) full of dry goods
- 高质量 DeFi 应用构建指南,助力开发者玩转 DeFi Summer
- 告白数字化转型时代:麦聪软件以最简单的方式让企业把数据用起来
- MySQL advanced (twenty-seven) database index principle
猜你喜欢

Pycharm 常用外部工具

egg框架使用(二)

STM32+ULN2003 drives 28BYJ4 stepper motor (forward and reverse according to the number of turns)

【温度预警程序de开发】事件驱动模型实例运用

【综合类型第 35 篇】程序员的七夕浪漫时刻

Which big guy has the 11G GI and ojvm patches in April or January 2020, please help?

Qiu Jun, CEO of Eggplant Technology: Focus on users and make products that users really need

【MindSpore Easy-Diantong Robot-01】You may have seen many knowledge quiz robots, but this one is a bit different

Data Middle Office Construction (10): Data Security Management
![[强网杯2022]WP-UM](/img/3d/caeab05ddca278af274dbf6e2f8ba1.png)
[强网杯2022]WP-UM
随机推荐
第三章 : redis数据结构种类
Egg framework usage (2)
第七章,activiti个人任务分配,动态指定和监听器指定任务委派人「建议收藏」
Why are RELTABLESPACE values 0 for many tables displayed in sys_class?
多线程(进阶) - 2.5w字总结
一文道清什么是SPL
FPGA:基础入门LED灯闪烁
机器学习-基础知识 - Precision, Recall, Sensitivity, Specificity, Accuracy, FNR, FPR, TPR, TNR, F1 Score, Bal
Oracle 19.3 restart 环境
【MindSpore易点通机器人-01】你也许见过很多知识问答机器人,但这个有点不一样
Ali's new launch: Microservices Assault Manual, all operations are written out in PDF
第四章:redis 数组结构的set和一些通用命令「建议收藏」
七夕浪漫约会不加班,RPA机器人帮你搞定工作
Jenkins使用手册(2) —— 软件配置
dotnet OpenXML parsing PPT charts Getting started with area charts
What is SPL?
NowCoderTOP35-40——持续更新ing
High-quality DeFi application building guide to help developers enjoy DeFi Summer
Can MySQL use aggregate functions without GROUP BY?
linux下oracle常见操作以及日常积累知识点(函数、定时任务)